Sizden gelen sorular 1
Koruma Rölesi Uygulamaları hakkında bilgi verir misiniz?
Soner Kahraman
4/20/2026


Koruma Röleleri Uygulamaları 4 aşamada ele alınır. Bunlar aşırı akım koruma, diferansiyel koruma, bara koruma, uzaklık korumasıdır.
1)Aşırı akım koruma:
Bu korumada amaç korunacak aygıtın çektiği akım aşırı akım rölesinin daha önce ayarlanan akım değerini aştığında rölenin devreye girerek , belirli süre sonra aşırı akım çeken aygıtı devre dışı bırakmaktır..Burada belli süre ifadesine değinmek gerekirse bu süre akım-süre açma eğrisine göre belirlenmektedir. Açma eğrisi iki özelliklidir. Bunlar;
Sabit zamanlı(DT=Definite time, DMT=Definite minimum time)
Ters zamanlı en küçük süreli(IDMT=Inverse definite minimum time,IDMTL=Inverse definite minimum time leakage)
Aşırı akım artmasına rağmen açma süresi sabit kalıyorsa burada sabit zamanlı aşırı akım koruma yapılmıştır demektir. Eğer aşırı akım artıyor ve açma süresi kısalıyor ise ters zamanlı aşırı akım koruma yapılmıştır.
Sabit zamanlı rölelerde birinci basamak I> ve ikinci basamak I>> değerine ayarlanmak üzere iki akım-süre basamaklıdır.Ters zamanlı açma eğrisinde Akım-süre eğrisinin Tp değerine bağlı olarak değişen eğimine göre açma eğrileri standartlaştırılmıştır.
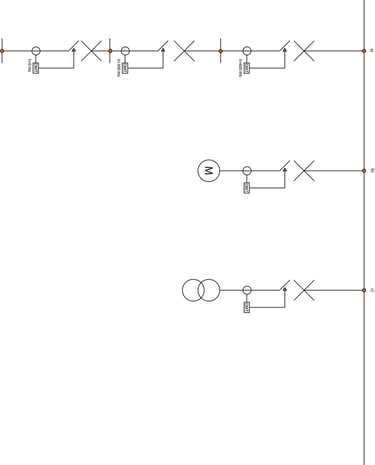
Yukarıda gösterilen resimde DMT ana koruma uygulamaları gösterilmiştir.Bunlar a seçeneğinde hat koruma, b seçeneğinde motor koruma , c seçeneğinde transformatör koruma blok şeması
Son olarak ise aşırı akım rölesinin YG motor korumalarında 2MW güc, güç transformatörlerinde ise 10 MVA güce kadar ana koruma işlevi yapmak için kullanılabileceğini de unutmamalıyız.




3)Bara Koruması:
Bu koruma yönteminin ülkemizde TEİAŞ'ın sadece 380 kV ve aynı transformator merkezinde bulanan 154 kV barasında uygulandığını hatırlamalıyız.Buradaki bara düzenlerinin daha karmaşık olması nedeniyle geri kilitleme uygulaması önerilir ve sahalarımızda bu uygulama yapılmaktadır.Böyle bir koruma ihtiyacının nedenine gelirsek baralar yüksek kısadevre akımlarının etkisinde kaldıklarında aşırı zorlanırlar.Uzun süren aşırı zorlamalar primer bağlama aygıtlarında büyük hasarlara yol açma ihtimalinin fazla olması nedeniyle gerilimden bağımsız çok kısa sürede açması istenir.


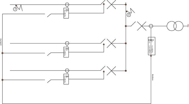
Yukarıda resimde bara için ters kilitlemeli basbar koruma blok şeması gösterilmiştir.Burada F1 hatası fider korumasındaki koruma uyarısıdır.Bu uyarı hatanın baranın alanı içinde olmadığını gösterir.Fider korumasındaki uyarı ile besleme korumasındaki ani açma I>> programlanabilir binary(ikili) giriş tarafından bloklanabilir.Burada beslemedeki koruma t>=90 ms sonra açma yapmak için hazır bekler.Eğer baradaki F2 hatası yalnız beslemedeki röle t> ve t>> ile uyarılırsa,bloklama önlenir ve barada hızlı olarak açma sağlanır.Bu açma hatanın uygulandığı yükleri düşürür.
4)Uzaklık koruma:
Bu koruma yöntemi bazen karşımıza mesafe koruma ismiyle de çıkmaktadır. Öncelikle şunu belirtmekte fayda varki bu yöntem kablo ve hat izlemde dünyada uygulanan ve kabul gören kısadevre korumasıdır.
Kısadevre empedansı, koruma aygıtının bağlandığı yer ve hata noktası arasındaki uzaklıkla orantılı olarak ölçülen değerdir.Bu ölçüm ile saptanan tüm akım ve gerili değerlerinin oluşan 6 olası hata gözünün empedansları uzaklık korumasını sağlamak için hat empedansıyla karşılaştırılır.(Bunlar aşağıdaki resimde gösterilmiştir.)


Uzaklık koruma işlevi çeşitli uyarı yöntemleriyle birlikte kullanılabilmektedir.Bunlar genellikle aşırı akım uyarısı, gerilime/ve akıma bağlı uyarı, gerilime;akıma/ve faz açısına bağlı uyarı ve empedans uyarısıdır.
2)Diferansiyel koruma
Bu koruma ters zamanlı en küçük süreli koruma rölesinin seçicilik işlevinin tam olarak yeterli görülmediği uygulamalarda kullanılır ve uygulama alanı olarak 3 tiptir.
Hat diferansiyel koruma rölesi(87L)
Transformotor diferansiyel koruma rölesi(87T)
Motor diferansiyel koruma rölesi(87G)
87L hat diferansiyel koruma rölesi küçük kısa devre akımlarında bile hattı açtırarak korur. Çalışma prensibi ise hattın başında ve sonunda akımlar ölçülür iletişim bağlantısı ile anlık karşılaştırılan bu akımların farkı hatta hata olduğunu kanıtlar. Bu koruma bilenmesi gereken önemli iki özellik vardır . Birincisi bu korumada gerilimin kaç volt olduğunun önemi yoktur. İkincisi nötrün topraklanmış yada topraklanmamış olmasının bir önemi yoktur (Çünkü faz akımları karşılaştırılır)
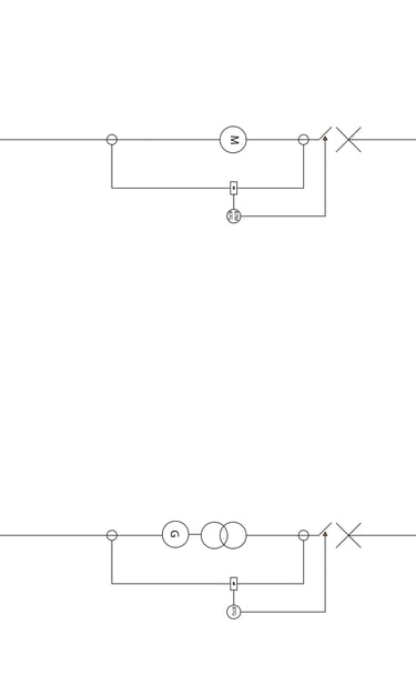
Diferansiyel koruma rölesi güç transformotorları için bagımsız akım karşılaştırma koruma aygıtı olarak kullanılabilir.Güç transformotorlarında üst ve alt gerilim tarafındaki akım transformotorlarını besleyen kabloloar genellikle kısa olduğundan tek bir aygıtta eşlenebilir.Bu eşlenebilme genellikle transformotorun dönüştürme oranı gerilim genliklerinin ayarı ile, sekonder akımlarının faz kayması bağlantı kümelerinin ayarı ile yada toprak akımlarının olası yanlış tanıtılması sıfır akımının elenmesi ile ve son olarakda sıfır akımının düzeltilmesi sonunda hesaplanabilir. 3 numaralı resimde akımların karşılaştırılması uygulaması örneklenmiştir.
İletişim Adreslerimiz
Elektronik posta:bilgi@mengubilimmuhendislik.com